11月10日,网传广东佛山一家铝业公司从11月9日开始提前放春假,时间持续到明年4月1日。
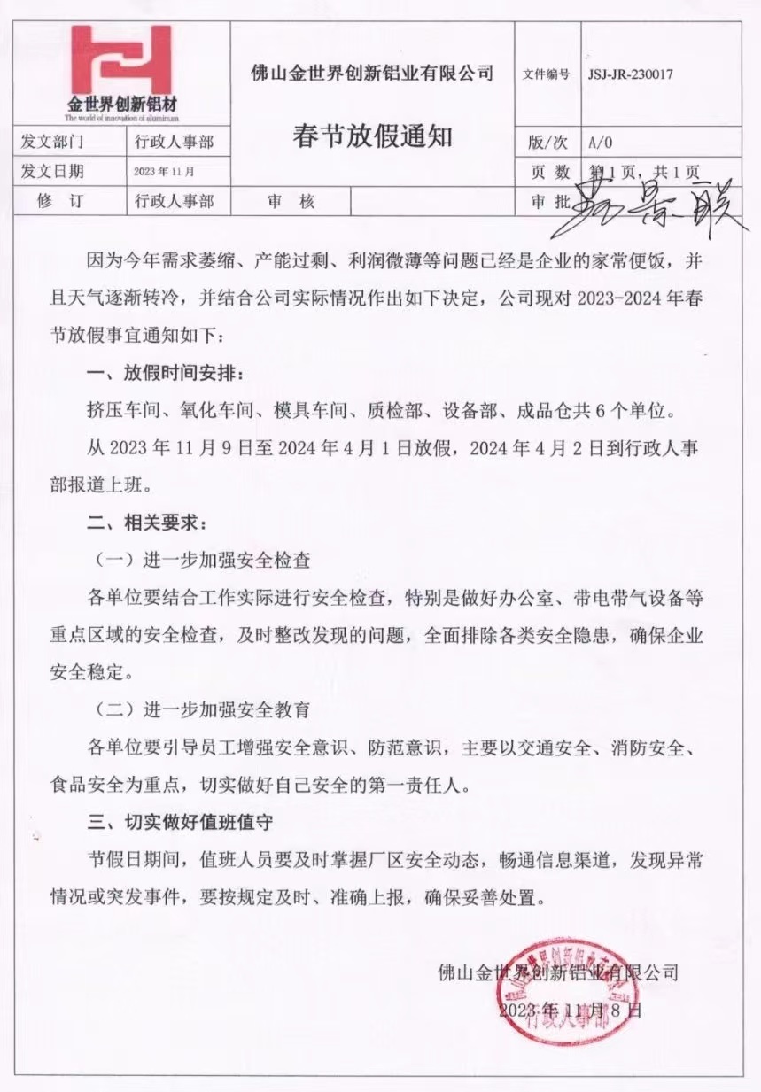
根据网传的“佛山金世界创新铝业有限公司春节放假通知”,佛山金世界创新铝业有限公司(下称“创新铝业”)在11月8日发布了该通知,通知称,“因为今年需求萎缩、产能过剩、利润微薄等问题已经是企业的家常便饭,并且天气逐渐转冷,并结合公司实际情况”,作出了“从2023年11 月9 日至2024年 4月 1 日放假”的决定。
通知显示,放假涉及的具体部门,包括“挤压车间、氧化车间、模具车间、质检部、设备部、成品仓共 6 个单位”。
 
10日,第一财经记者根据天眼查显示的该公司留下的多个联系电话致电该公司进行询问,其中一名接电话的内部人士回复称,自己正在外面出差,尚未注意到上述通知,但由于行业产能过剩等原因,公司目前订单下降,个别部门的人员可能需要削减。
据其介绍,目前该公司的生产还在继续。他同时表示,只要有订单,公司的日常生产还会正常运行。
天眼查显示,创新铝业成立于2005年,位于广东省佛山市,是一家以从事金属制品业为主的企业,其注册资本为220万港元。
另据公开资料,截至2020年,该公司共有员工近400人,其生产加工原料主要是废铝料,经过熔铸炉熔化生产铝棒,铝棒年产量为4万多吨;挤压车间年产量为2万多吨,主要用于生产各种规格铝型材和铝金属制品。
国家统计局10月18日发布的三季度中国宏观经济数据显示,今年第三季度,中国国内生产总值(GDP)同比增长4.9%,增速较二季度回落1.4个百分点。环比来看,三季度GDP增长1.3%,比二季度加快0.5个百分点。
在铝行业方面,海关总署数据显示,2023年9月,氧化铝进口量为19.14万吨,环比减少23.89%,同比减少23.06%;氧化铝出口量为9万吨,环比减少40%,同比增加3.88%;1~9月,氧化铝累计进口133.13万吨,同比减少6.16%。
有分析认为,2023年海外铝矿供应存在变数,而国内氧化铝供应压力不减,电解铝供应亦将保持一定增量,但增幅不及2022年,且随着行业利润被压缩,电解铝企业面临成本压力,或限制电解铝产能释放速度,今年全球铝供需格局有望转为过剩。
 
 
